CHARM logo
 

Hojear las Valoraciones y Entidades Derivadas

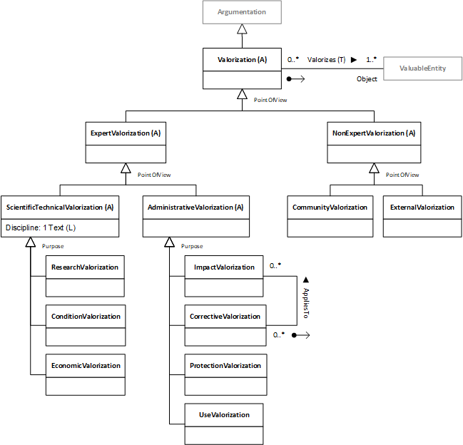
Valoraciones


Entidades Derivadas


Entidades Derivadas No Expertas


Entidades Derivadas Expertas

Más info
Términos de uso
Acerca de
Contacte con nosotros
Enlaces
Incipit
ConML
Idiomas
English
Castellano
Galego

Copyright © 2010-2026 Instituto de Ciencias del Patrimonio (Incipit), Consejo Superior de Investigaciones Científicas (CSIC)